
Conversational AI & Experience Center
I led product strategy for a voice-first conversational AI platform at a GenAI services company in India. Recognizing that Indian enterprises prefer turnkey solutions over self-serve tools, I helped develop a dual product approach: an enterprise-ready voice platform (integrating STT, LLM, and TTS with features like RAG, turn detection, note-taking, and MCP) alongside an “Experience Center” - a website-embedded demo that showcased our capabilities and drove client conversions.
Through strategic partnerships (Deepgram, ElevenLabs, etc.) and competitive feature planning, we positioned the platform for India’s customer service market and accelerated go-to-market execution.
Experience Center
The Challenge
The Problem Statement
Product Strategy
Building the voice pipeline
The Platform
CAI Platform is an enterprise-ready system to create, manage, and scale AI agents with ease.
POC Development
Defined demo scenarios for target industries
Wrote prompts to replicate the ideal flow required for the client
Set guardrails for brand protection and prevent AI hallucinations.
The Experience Center
The Experience Center is a voice-first gateway into Think41, guided by Nova, our conversational AI. Instead of static decks, visitors explore the company through natural conversations enhanced with visual slides, interactive bento menus, and live demos.
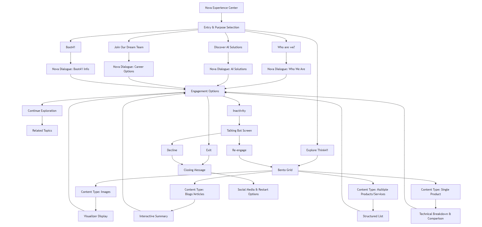
User Flow
Sketching the conversation-first flow: how the UI frames intent, suggests next steps, and keeps the AI and user in sync.
These are a few concepts we explored for the Experience Center - how it should work, how GenAI could elevate the flow, and how the interface could support an ongoing AI-led conversation. You’ll see different ways we tried to structure intent, guide discovery, and make the assistant feel both helpful and in-control.
From sketchy ideas to lo‑fi wires, the goal was simple: design an interface that lets the AI do the heavy lifting while keeping the user confidently in the loop.
Designing Conversational Flow (Prompt Engineering)
To ensure Nova delivered consistent, human-like experiences, I designed structured system instructions covering tone, behavior, and guardrails. This prompt framework balanced brand identity with conversational flow.
How it works
A voice-first showcase of Think41, where users interact with Nova to explore offerings through conversational guidance + visuals.
Powered entirely by the CAI platform, which provides natural voice, context-aware nudges, and guardrails for human-like interactions.
Visual triggers (slides, demos, menus) are driven by CAI, making the experience dynamic, interactive, and multi-modal.
Responsive layouts for the screens to show context aware visuals during the conversations with AI.
User Analytics
May 2025 - Aug 2025 data (Analytics from Posthog)
Impact and Result
The dual product strategy delivered measurable business outcomes - from increased engagement to qualified pipeline growth. Bounce rate of the landing page also reduced by 11%.
Experience-led strategy improved website conversion and reduced bounce rates
Partnership approach enabled best-in-class voice A without building everything in-house
Dual product strategy solved both technology and adoption challenges for Indian market
What I learnt
Market-first strategy: Understanding cultural preferences (turnkey vs DIY) shaped the entire product approach
Experience > Specs: In emerging tech, letting users try the product converts better than feature lists
Partnership velocity: Integrating best-in-class partners accelerated GTM vs building everything
"The best AI is the one you forget is AI - it just feels like conversation."
© 2025 ShraddhaPatil. All rights reserved

















